Монголын Даатгалын Зуучлагчдын Холбоо ТББ
И-Мэйл хаяг:
info@miba.mn
Утас:
+(976) 8802-8528
Facebook:
Miba
Нүүр
Бидний тухай
Ерөнхийлөгчийн мэндчилгээ
Холбооны танилцуулга
Холбооны бүтэц
Удирдлагууд
Мэдээ, мэдээлэл
Мэдээ
Видео & Подкаст
Сургалт
Эрх олгох сургалт
Шалгалт
Сургалтын бүртгэл
Хууль, эрх зүй
Хууль
Даатгалын тухай
ДААТГАЛЫН МЭРГЭЖЛИЙН ОРОЛЦОГЧИЙН ТУХАЙ
ТӨРИЙН БУС БАЙГУУЛЛАГЫН ТУХАЙ
Дүрэм
МДЗХ ТББ Дүрэм
Холбооны ёс зүйн дүрэм
Журам
Байгууллагууд
Гишүүн байгууллагууд
Дэмжигч байгууллагууд
Холбооны бүтэц
Нүүр
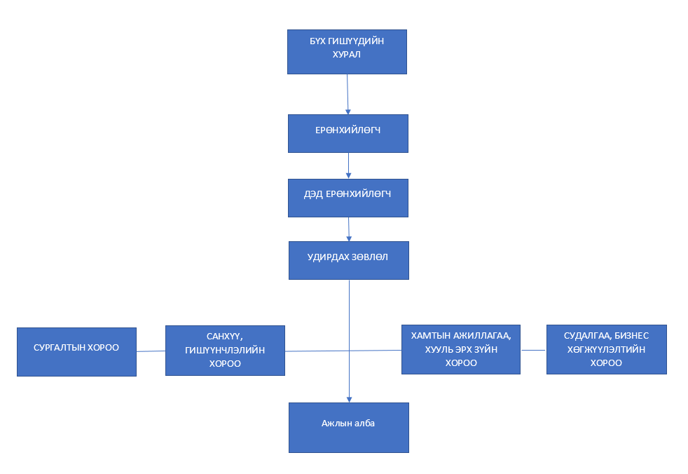
Холбооны бүтэц
Холбооны бүтэц
Powered by
Froala Editor
Холбооны бүтэц
Powered by Froala Editor